มหาวิทยาลัยมหิดลดำเนินโครงการรณรงค์การสวมหมวกกนิรภัย ปรับสภาพแวดล้อมบนท้องถนนโดยทาทางข้ามถนนสายหลักและถนนสายรองภายในมหาวิทยาลัยมหิดล เพื่อความปลอดภัยต่อผู้ใช้ถนนและผู้ขับขี่รถจักรยานยนต์
มหาวิทยาลัยมหิดลดำเนินโครงการรณรงค์การสวมหมวกกนิรภัย ปรับสภาพแวดล้อมบนท้องถนนโดยทาทางข้ามถนนสายหลักและถนนสายรองภายในมหาวิทยาลัยมหิดล เพื่อความปลอดภัยต่อผู้ใช้ถนนและผู้ขับขี่รถจักรยานยนต์
มหาวิทยาลัยมหิดลกำหนดมาตรการความปลอดภัยบนถนนภายในมหาวิทยาลัยมหิดล โดยดำเนินการตาม ประกาศมหาวิทยาลัยมหิดล เรื่อง กฎจราจรภายในพื้นที่มหาวิทยาลัยมหิดล ศาลายา พ.ศ. 2564 ที่กำหนดให้ผู้ขับขี่ภายในมหาวิทยาลัยมหิดล ปฏิบัติตามคู่มือการจราจรภายในมหาวิทยาลัยมหิดล ศาลาลายา การเข้า-ออก กำหนดการเข้า-ออกมหาวิทยาลัยได้ตามเวลาเปิด-ปิดประตูที่กำหนด กำหนดการขับขี่ภายในมหาวิทยาลัยให้ขับขี่ได้เฉพาะบนพื้นผิวจราจรโดยขับขี่ความเร็วไม่เกิน 30 กิโลเมตรต่อชั่วโมง และไม่ขับขี่ในลักษณะก่อความเดือดร้อนรำคาญแก่ผู้อื่นหรืออาจเป็นอันตรายต่อบุคคลหรือทรัพย์สิน เป็นต้น
คู่มือการจราจรภายในมหาวิทยาลัยมหิดล ศาลาลายา ประกอบด้วย

นอกจากนี้ ด้วยปริมาณรถจักรยานยนต์ที่สัญจรภายในมหาวิทยาลัยมีจำนวนมาก ซึ่งมีผู้ขับขี่ทั้งที่เป็นนักศึกษา บุคลากร บริษัทผู้รับจ้าง และจักรยานยนต์รับจ้างจากภายนอก จึงให้ความสำคัญกับการสวมหมวกนิรภัยเพื่อป้องกันการบาดเจ็บที่ศีรษะและใบหน้า ซึ่งช่วยลดอันตรายจากการเกิดอุบัติเหตุได้ จึงกำหนด ประกาศมหาวิทยาลัยมหิดล เรื่อง หลักเกณฑ์การสวมหมวกนิรภัยในการใช้รถจักรยานยนต์ มหาวิทยาลัยมหิดล ศาลายา พ.ศ. 2565 ที่กำหนดให้พื้นที่มหาวิทยาลัยมหิดล ศาลายา เป็นเขตสวมหมวกนิรภัยและกำหนดหลักเกณฑ์การปฏิบัติการสวมหมวกนิรภัย โดยมหาวิทยาลัยมหิดลดำเนินโครงการรณรงค์การสวมหมวกกนิรภัย 100 เปอร์เซ็นต์ ตั้งแต่เดือน สิงหาคม 2556 ตามมติคณะรัฐมนตรีที่สนับสนุนแนวทางการดำเนินการตามแผนปฏิบัติการ “ทศวรรษแห่งความปลอดภัยทางถนน พ.ศ. 2554-2563 และลดอุบัติเหตุและความสูญเสียด้านทรัพย์สินและชีวิตที่เกิดจากรถจักรยานยนต์ ซึ่งการสวมหมวกนิรภัยสามารถป้องกันการบาดเจ็บที่ศีรษะและใบหน้า ช่วยลดอันตรายจากการเกิดอุบัติเหตุ และหมวกกนิรภัยที่ได้มาตรฐานจะช่วยเพิ่มความปลอดภัยระหว่างขับขี่จากการเพิ่มทัศนวิสัยที่ดีขึ้นและป้องกันจากสภาพอากาศได้
ความปลอดภัยบนท้องถนนมีความสำคัญอย่างมาก จึงได้มีการจัดกิจกรรมที่ส่งเสริมความปลอดภัยเป็นประจำ อาทิ


ในปีงบประมาณ 2567 มีการจัดกิจกรรมรณรงค์ห้ามรถจักรยานยนต์วิ่งบนถนนสายดีในงาน "รับน้องเข้าบ้าน" เมื่อวันพฤหัสบดีที่ 1 สิงหาคม 2567 ณ อาคารอเนกประสงค์ มหาวิทยาลัยมหิดล เพื่อให้ความรู้ความเข้าใจด้านการขับขี่และปลอดภัยในการใช้ชีวิตภายในมหาวิทยาลัยมหิดล วิทยาเขตศาลายา และความรู้ด้านต่าง ๆ ที่มีความเกี่ยวข้องกับนักศึกษาใหม่ เช่น กฎข้อบังคับในการขับขี่ภายในพื้นที่มหาวิทยาลัย ช่องทางการติดต่อเมื่อเกิดเหตุการณ์ฉุกเฉิน การให้บริการของกองกายภาพและสิ่งแวดล้อม/งานจราจรและความปลอดภัย และสถานที่ติดต่อประสานงาน และรณรงค์ทุกวันโดยเจ้าหน้าที่รักษาความปลอดภัยของมหาวิทยาลัยไม่เว้นวันหยุดราชการหลังจากเปิดการศึกษาใหม่เพื่อห้ามรถยนต์และจักรยานยนต์สัญจรบริเวณถนนที่กำหนดให้ใช้เพื่อการเดิน การปั่นจักรยาน การทำกิจกรรมต่าง ๆ ของนักศึกษา รวมถึงรณรงค์สวมหมวกนิรภัยขณะขับขี่จักรยานยนต์
ในปีงบประมาณ 2566 กองกายภาพและสิ่งแวดล้อม ได้ดำเนินกิจกรรมรณรงค์ส่งเสริมการใช้หมวกนิรภัยในกลุ่มผู้ขับขี่จักยานยนต์ภายในมหาวิทยาลัย และการสร้างสภาพแวดล้อมที่ปลอดภัยบนท้องถนนภายในมหาวิทยาลัยมหิดลอย่างต่อเนื่อง อาทิ



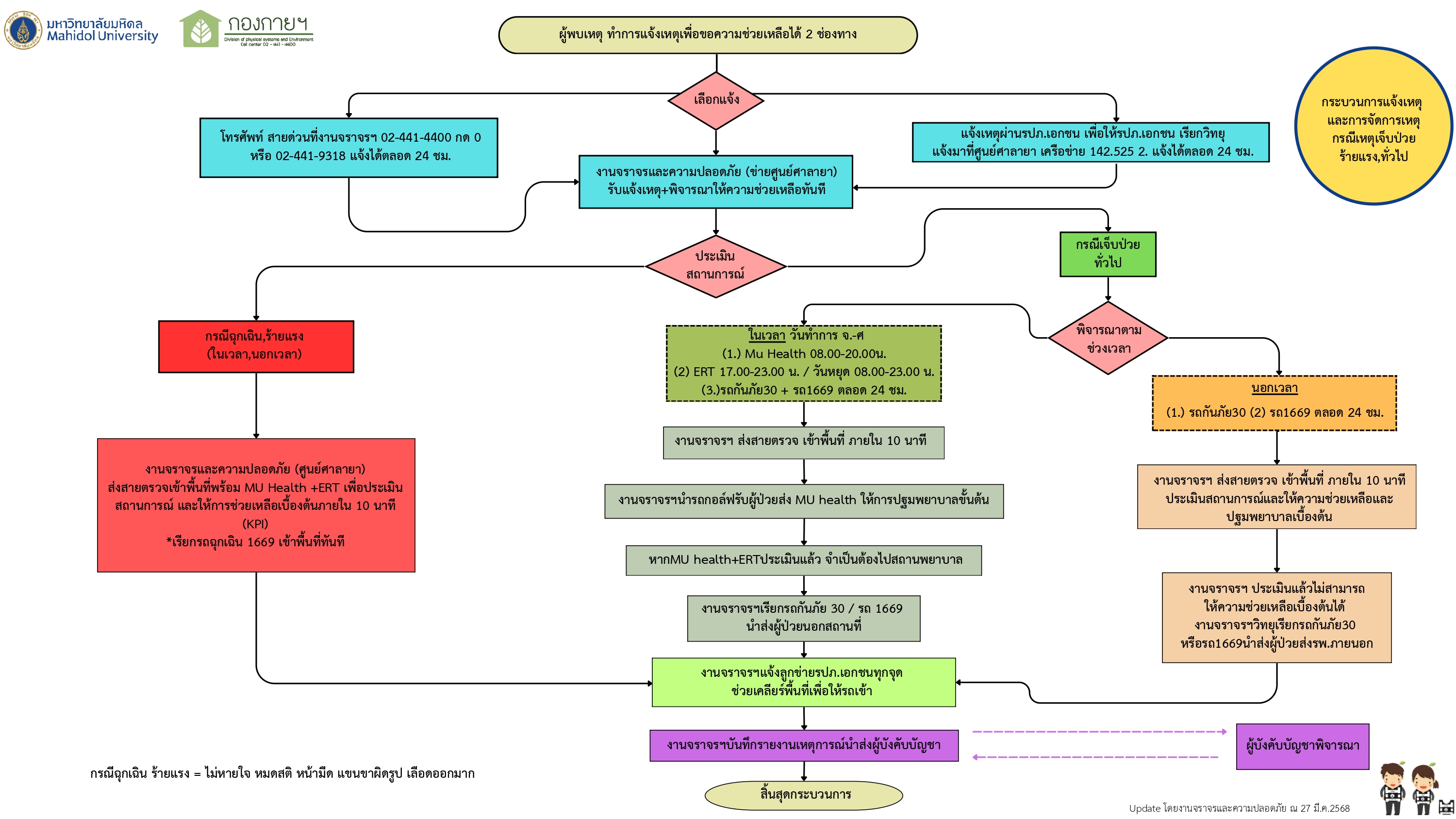
กรณีเกิดอุบัติเหตุ
สามารถแจ้งเจ้าหน้าที่รักษาควาามปลอดภัยประจำจุด หรืองานจราจรและความปลอดภัย โทรศัพท์ 02-441-4400 ซึ่งจะมีขั้นตอนการประสานงานตามความรุนแรงของเหตุการณ์ คือ สถานการณ์เจ็บป่วยทั่วไป จะแจ้งประสานงานรถจัดส่งผู้ป่วยเพื่อนำส่งศูนย์การแพทย์กาญจนาภิเษก หรือโรงพยาบาลพุทธมณฑล สถานการณ์ร้ายแรง จะแจ้งประสานงานสถาบันการแพทย์ฉุกเฉินแห่งชาติ หมายเลข 1669 ซึ่งระหว่างนั้น ทางงานจราจรและความปลอดภัย กองกายภาพและสิ่งแวดล้อม จะอำนวยความสะดวกในการเข้าถึงพื้นที่ ประเมินอาการพร้อมปฐมพยาบาลเบื้องต้นควบคู่กับหน่วยบริการสุขภาพ กองกิจการนักศึกษา ซึ่งมีมาตรการปฏิบัติฉุกเฉินในเหตุบาดเจ็บบนถนน ดังนี้

-